Seamless and Welded Carbon Steel and Alloy Steel Pipe at Low Temperature

Customization: Available
Type: Steel Pipe
Standard: ASTM, GB, JIS

Product Description

Basic Specification
Model NO.
outer diameter 40-200mm
Certification
ISO
Surface Treatment
Blackface
Technique
Cold Rolled
Application
Storage Tank
Stock
Available
Transport Package
Seaworthy Packing
Origin
China
Special Use
High-strength Steel Plate, Wear Resistant Steel, Silicon Steel, Storage Tank
Product Showcase

Seamless and Welded Carbon Steel and Alloy Steel Pipe at Low Temperature

Steel Pipe Overview
Steel Pipe Details
Steel Pipe Specification
Steel Pipe Application
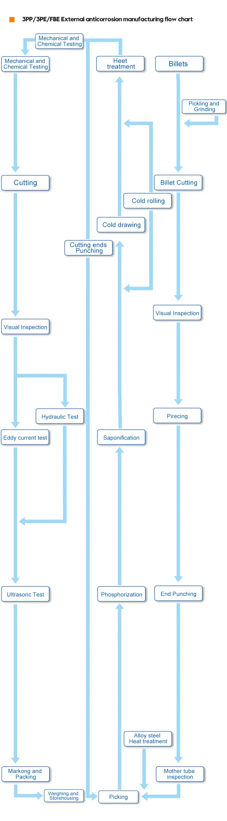
Steel Pipe Production
Frequently Asked Questions
How long is your delivery time?
Generally it is 3-7 days if the goods are in stock. or it is 7-20 days if the goods are not in stock, it is according to quantity.
Do you provide samples? Is it free or extra?
Yes, we could offer the sample for free charge.
What is your terms of payment?
30% Deposit, 70% balance be paid before shipment. (By T/T) or LC.
What are the advantages of your professional team?
We concentrate on delivering high quality products to our customers all over the world. We believe credibility and integrity are the foundation of our business.
How can I get a quotation?
You can send a message to us or reach out via official channels to get more details. We will respond as soon as possible.
What are the primary applications for these steel pipes?
These pipes are specially used for storage tanks, high-strength steel plate requirements, and wear-resistant industrial environments.

Related Products